•1 min read•from InfoQ
Inside Netflix’s Graph Abstraction: Handling 650TB of Graph Data in Milliseconds Globally


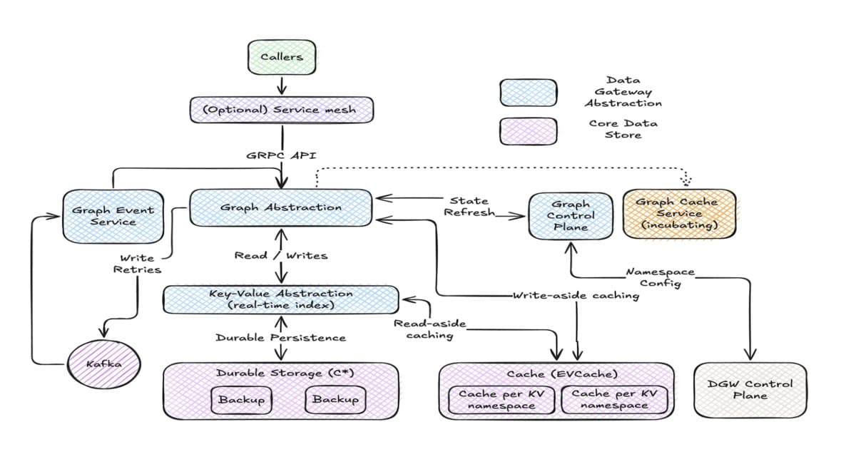
Netflix engineers built Graph Abstraction, a high-throughput platform managing 650 TB of graph data with millisecond latency. Supporting services from Netflix Gaming’s social graphs to operational topology graphs, it maintains global availability via asynchronous replication. This article covers its architecture, caching, and traversal design for high-scale performance.
By Leela KumiliWant to read more?
Check out the full article on the original site
Tagged with
#generative AI for data analysis
#Excel alternatives for data analysis
#big data performance
#big data management in spreadsheets
#conversational data analysis
#real-time data collaboration
#intelligent data visualization
#data visualization tools
#enterprise data management
#data analysis tools
#data cleaning solutions
#natural language processing for spreadsheets
#financial modeling with spreadsheets
#rows.com
#Graph Abstraction
#graph data
#high-throughput platform
#millisecond latency
#Netflix Gaming
#social graphs